Aligning Incentives

How to Make the Right Choice More Profitable Than the Wrong One
Abstract
By redirecting 1% of global military spending to hyper-efficient pragmatic clinical trials, humanity can achieve 514 years of medical research in 20 years and shift the cure of every disease forward by 8.2 years, saving 416 million lives and generating $1.2 quadrillion in value.
Keywords

war-on-disease, 1-percent-treaty, medical-research, public-health, peace-dividend, decentralized-trials, dfda, dih, victory-bonds, health-economics, cost-benefit-analysis, clinical-trials, drug-development, regulatory-reform, military-spending, peace-economics, decentralized-governance, wishocracy, blockchain-governance, impact-investing

This book is not about convincing people to be better. It’s about building a system where doing well and doing good are the same thing. The current system pays for death and disease. The new system pays for life and health.

This chapter shows how to align incentives so everyone profits from human flourishing instead of suffering. You don’t appeal to better angels. You make the math work.

For the first time in history, you can align every powerful interest group behind a single goal: curing disease. Not through charity. Not through guilt. Through pure profit.

Defense Contractors: Teaching Merchants of Death to Love Life

Defense contractors aren’t evil. They’re just following the money. Currently, that money comes from building things that explode. You’re going to offer them something better.

Their Current Business Model (It’s Actually Terrible)

Look at what they’re working with:

  • Profit margins: 8-15% on contracts (pathetic)
  • Customer base: One customer who hates paying (the government)
  • Product cycle: 20 years to build a plane that’s obsolete on delivery
  • Risk: Peace might break out (their literal nightmare)
  • Public image: “We make orphans” (hard to explain at parties)

Here’s Your Better Offer: VICTORY Incentive Alignment Bonds

Show them this math:

  • Current defense stock yields: 2-3% (basically inflation)
  • VICTORY Incentive Alignment Bonds at full treaty: 272%+ perpetual returns
  • With treaty expansion (2%, 5%, 10%): Returns scale automatically
  • Liquidity: Trade them anytime (unlike locked government contracts)
  • Public image: “We cure cancer” (instant party hero)

The pitch: “Keep making bombs AND buy bonds that pay 10X better returns. Or your competitors will buy them and use the profits to destroy you.”

Why They’ll Take the Deal

The Portfolio Math

  • They have billions in pension obligations
  • Current portfolio returns: 6-8% (barely covers inflation)
  • Add 10% VICTORY Incentive Alignment Bonds: Portfolio returns jump to 33%+ (90% at 7% + 10% at 272% = 33.3% blended return)
  • Their retirees get paid, they get bonuses, everyone wins

The PR Victory

  • Current headline: “Raytheon Missile Kills Wedding Party”
  • New headline: “Raytheon Funds Cancer Cure”
  • ESG scores go from F to A overnight
  • Recruiting top talent becomes possible again

The Competitive Pressure

Once Lockheed buys bonds, Raytheon has to follow or get crushed by Lockheed’s superior returns. It’s a prisoners’ dilemma where cooperation pays better than defection.

The Simple Pitch

Keep 99% of your current weapons budget. Invest pension fund money in VICTORY Incentive Alignment Bonds earning 272% annual returns. That’s 10-30x better than current defense stock yields (2-3%). No business pivot required. Just better returns on money you already have.

The Implementation Playbook

  1. Start with pension funds - Fiduciary duty requires best returns
  2. Move to treasury - Diversification mandate allows alternative investments
  3. End with advocacy - They lobby FOR the treaty to protect their investment
  4. Result - Defense contractors become your biggest supporters

Insurance Companies: The Accidentally Aligned Industry

Insurance companies are already on your side. They just don’t know it yet. Every disease you cure is billions they don’t have to pay out.

Their Current Death Spiral

  • Medical costs rising 7% annually
  • Premiums can’t keep pace (regulation)
  • Claims destroying margins
  • Chronic disease = lifetime payouts
  • Their business model is dying

Your Salvation Offer

The Math They Can’t Refuse

Disease Current Annual Cost Cost After Cure Savings
Diabetes

$327B

$0 $327B/year forever
Alzheimer’s

$355B

$0 $355B/year forever
Heart Disease

$363B

$0 $363B/year forever
Cancer

$208B

$0 $208B/year forever
TOTAL $1.25T $0 $1.25T/year

The Obvious Math

  • Every cure = billions they never pay out
  • Healthy customers = pure profit
  • Lower premiums = competitive advantage
  • No medical bankruptcies = stable business
  • Prevention actually happens = costs plummet

The Implementation

  1. They buy VICTORY Incentive Alignment Bonds (272% returns)
  2. They lobby for the treaty (protects investment)
  3. Cures reduce their claims (profits increase)
  4. They lower premiums (competitive advantage)
  5. Healthier population = permanent profit increase

Why They’re Your Natural Allies

Insurance companies are the only industry that profits from human health. Every other healthcare player profits from sickness. Use this natural alignment:

  • Pharma wants chronic patients - Insurance wants cures
  • Hospitals want full beds - Insurance wants empty ones
  • Doctors want repeat visits - Insurance wants one-time fixes

You’re offering insurance companies their dream: A world where people pay premiums but never get sick.

Pharmaceutical Companies: Converting Drug Dealers to Drug Curers

Pharma companies aren’t evil either. They’re trapped in a broken business model that rewards treating symptoms forever instead of curing diseases once. Here’s how you free them.

Their Current Trap

  • R&D costs: $2.6B per drug (unsustainable)
  • Success rate: 1 in 10,000 compounds work (lottery odds)
  • Timeline: 17 years to market (patients die waiting)
  • Patent cliffs: Blockbusters become generics overnight
  • Public hatred: Martin Shkreli is their poster boy

The Cost Elimination

Current model (pharma pays for trials):

  • Pharma spends $48,000+ per trial participant
  • Burns cash for 17 years hoping for approval
  • 90% of drugs fail in trials = money incinerated
  • Success means jacking up prices to recover losses

The new model (using decentralized pragmatic trials):

  • Trial cost per participant drops to near-zero (pragmatic design, existing medical records, no dedicated sites)
  • Positive cash flow from day one
  • Can afford to run 100x more trials with same budget
  • Success means profit, failure doesn’t bankrupt you

The Math That Converts Them

Current Pharma Economics

  • Development cost: $2.60B
  • Success rate: 10% (90% fail)
  • Average revenue per success: $6.70B
  • ROI: 1.2% (Barely profitable!)

New System - Cost Elimination

The main benefit: pragmatic clinical trials become 100x cheaper.

NoteHow your decentralized institutes of health eliminate trial costs

Current system: Pharma spends $48,000 per participant on:

  • Dedicated trial sites and staff
  • Extensive monitoring and site visits
  • Custom data collection infrastructure
  • Regulatory compliance overhead

A system using your decentralized institutes of health (DIH): Cost drops to near-zero because:

  • Uses existing medical practices (no dedicated sites)
  • Patient’s regular doctor enrolls them (one-click)
  • Leverages existing EHR data (no custom infrastructure)
  • Pragmatic design = minimal monitoring
  • Platform handles regulatory compliance automatically

Result: 50,000-participant trial costs pharma ~$0 instead of $2.4 billion.

Current System A decentralized trials framework
Pay $2.60B for trials Pay near-zero for trials
90% of drugs fail = $2.3B loss Failure costs almost nothing
10-17 year development 2-3 year development
Only blockbusters viable Rare diseases = profitable
Massive risk Minimal risk per attempt

A decentralized institutes of health network doesn’t change whether drugs work biologically. It changes the economics: you profit from TRYING, not just from SUCCEEDING.

Pharma’s New Business Model: Volume Over Blockbusters

The trade-off: Lower revenue per drug, but massively more attempts.

Current model

  • Chase $1B+ blockbusters
  • Can only afford ~10 attempts (each costs $2.6B)
  • Need huge markets to justify risk
  • 10,000 compounds sitting on shelf

The new decentralized model

  • $500M per success is profitable (smaller markets work)
  • Can attempt all 10,000 compounds (get paid per attempt)
  • Rare diseases become gold mines (no competition)
  • 115× more trials = 115× more shots on goal

It’s Costco vs. luxury boutique. Make money on volume, not margin.

They profit whether the drug works or not. But if it works, they make a fortune.

How to Get Them Onboard

  1. Start with generic manufacturers - No R&D costs, pure profit
  2. Add biotechs - Desperate for cash, will try anything
  3. Big pharma follows - Can’t let competitors have advantage
  4. Industry transforms - Competition shifts from marketing to outcomes

Politicians: Hacking Democracy’s Source Code

Politicians are the simplest organisms in this ecosystem. They want exactly two things: votes and money. You’re going to give them both.

Their Current Misery

  • Fundraising: 70% of their time begging for money
  • Approval rating: 18% (everyone hates them)
  • Actual power: Near zero (lobbyists write the bills)
  • Legacy: “That guy who renamed a post office”
  • Job security: One bad tweet from extinction

Your Political Welfare Program

The Money Pipeline

  • Treaty supporter: Super PAC funds flow in
  • Treaty opponent: Super PAC funds their opponent
  • It’s not corruption, it’s free speech (thanks Citizens United!)

The Vote Harvest

  • 280M voting on Wishocracy
  • You publish voting records: “Senator X opposes cheaper healthcare”
  • Their constituents see this in real-time
  • Support the treaty or face electoral extinction

The Jobs Program

  • Research facilities in their district
  • “Senator brings 10,000 jobs to Iowa”
  • Ribbon cutting ceremonies (they love those)
  • Local news coverage for years
  • Re-election guaranteed

The Bipartisan Beauty

This works on everyone:

  • Republicans: “Free market solution! Cuts government spending!”
  • Democrats: “Universal healthcare access! Helps the poor!”
  • Libertarians: “Ends FDA tyranny! Personal freedom!”
  • Socialists: “Destroys Big Pharma monopoly! Power to people!”

Everyone can claim victory because everyone actually wins.

Billionaires: The Easiest Marks

Billionaires have everything except the one thing money can’t buy: not dying. You’re selling immortality with a 272% annual return. This is the easiest sale in history.

What They Really Want

  • Legacy: Being remembered (narcissism is powerful)
  • Returns: Beating other billionaires (it’s all a game)
  • Survival: Not dying of whatever will kill them
  • Reputation: Not being history’s villain
  • Control: Shaping the future

Your Irresistible Package

The Investment

  • VICTORY Incentive Alignment Bonds: 272%+ returns forever
  • Beats everything in their portfolio

\[ \text{\$1B investment} \rightarrow \text{\$2.7B annual returns} \]

  • Compounds into dynastic wealth

The Legacy

  • “The Gates Cancer Center” (permanent naming rights)
  • “The Musk Longevity Institute” (feed that ego)
  • History books: “Funded the cure for death”
  • Nobel Peace Prize probable (they crave validation)

The Insurance

  • They’re getting old (mortality is calling)
  • Their genetics aren’t special (death doesn’t care about wealth)
  • Every disease cured = their lifespan extended
  • Basically buying protection from biology

The Conversion Sequence

  1. Mortality reminder: “You have maybe 20 years left”
  2. Solution offer: “Unless you fund the cure for aging”
  3. Investment pitch: “272% returns while saving humanity”
  4. Ego stroke: “Your name on the cure for cancer”
  5. Close: “Bezos already committed” (they’re competitive)

The Domino Effect: How This Cascade Works

Once you align a few key players, the rest fall automatically:

The Sequence

  1. Insurance companies move first (pure financial logic)
  2. Their lobbying convinces politicians (money talks)
  3. Politicians create treaty momentum (votes follow)
  4. Defense contractors hedge (can’t risk being left out)
  5. Pharma pivots (adapt or die)
  6. Billionaires pile in (FOMO is powerful)
  7. Public demands participation (everyone wants in)
  8. System flips permanently (new equilibrium reached)

Why It Can’t Be Stopped

Network effects

  • Each conversion makes the next easier
  • Opposition becomes more expensive over time
  • Resistance becomes financial suicide
  • The system locks into the new configuration

Why It’s Inevitable

Current system: Concentrated benefits (few win), diffuse costs (everyone pays). New system: Concentrated benefits (many win), diffuse costs (spread globally).

\[ \text{More winners than losers} = \text{political inevitability} \]

Math determines outcome, not ideology.

The Master Key: Greed

Don’t fight human nature. Weaponize it.

  • Greed for profit → Cures get funded
  • Greed for power → Politicians support it
  • Greed for legacy → Billionaires invest
  • Greed for competitive advantage → Companies adopt

Adam Smith’s invisible hand, but for healing instead of widgets.

The Two-Engine System: Why You Need Both

Everything above describes how to align incentives for the initial win: passing a 1% treaty. But the goal isn’t 1%. The goal is eventually redirecting all military spending to health. That requires two different engines.

Engine 1: VICTORY Incentive Alignment Bonds (The Initial Alignment)

VICTORY Incentive Alignment Bonds solve the funding problem:

  • Raise $1B to fund the campaign
  • Investors get 272% returns forever
  • Creates the financial coalition to pass the first treaty

But after the 1% treaty passes, VICTORY Incentive Alignment Bond holders are satisfied. They’re getting their 272% returns. They have no financial incentive to push for 2%, 5%, or 10% treaties. Their job is done.

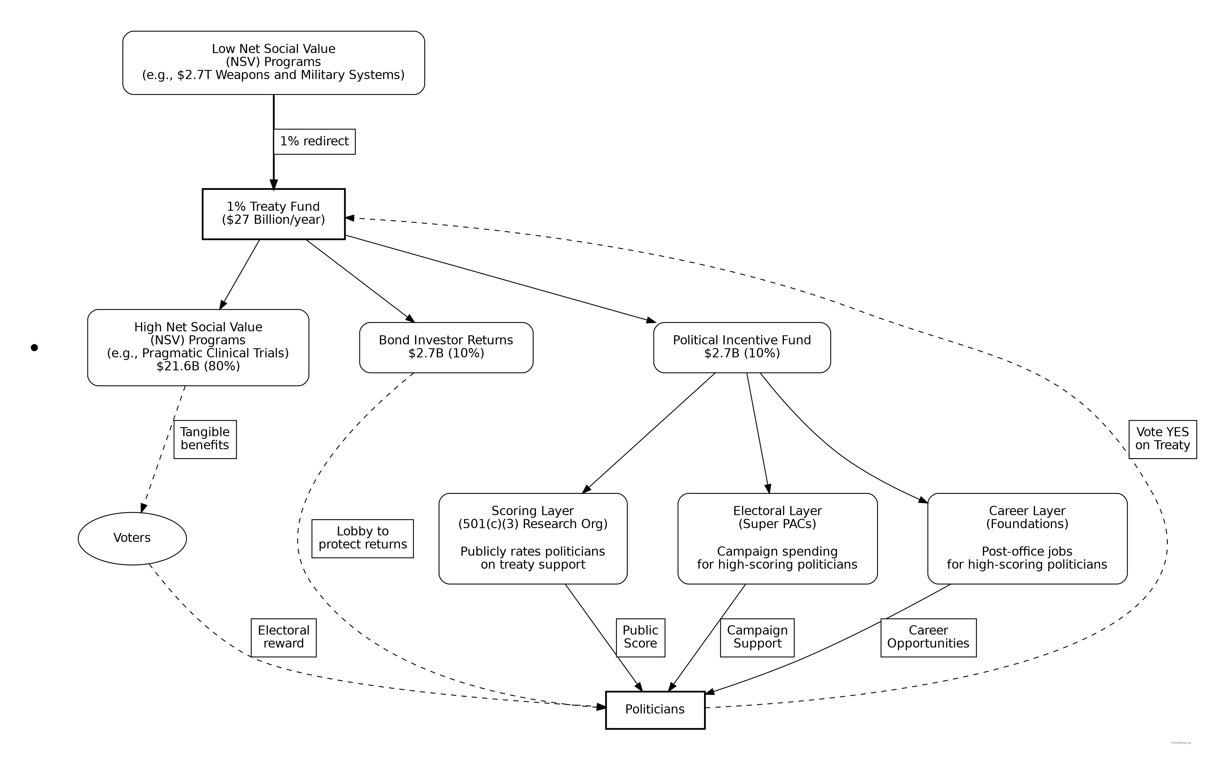
Engine 2: Incentive Alignment Bonds (The Scaling Engine)

Figure 1

Incentive Alignment Bonds solve the expansion problem:

  • 10% of treaty revenue ($2.72B/year) funds political incentives
  • Politicians who supported the 1% treaty get rewarded with better scores, electoral support, and post-office careers
  • This creates perpetual pressure for expansion: 1% → 2% → 5% → 10% → … → 100%

The key insight: IAB funding scales with treaty size.

Treaty Level VICTORY Incentive Alignment Bond Returns IAB Political Funding
1% 272% (fixed) $2.7B/year
2% 272% (fixed) $5.4B/year
5% 272% (fixed) $13.5B/year
10% 272% (fixed) $27B/year
50% 272% (fixed) $135B/year
100% 272% (fixed) $270B/year

Investor returns are fixed at 272%. But political incentive funding grows with each expansion, creating a ratchet that only moves in one direction.

VICTORY Impact Alignment Bonds

Without VICTORY Impact Alignment Bonds: No funding for the initial campaign. The treaty never passes.

Even if it the treaty does pass. It stalls at 1-2%. Politicians move on, defense lobby regroups, expansion never happens. The 1% treaty becomes like the Paris Agreement: a nice symbol that everyone ignores.

With VICTORY Impact Alignment Bond: Initial funding secures the 1% victory. Then IABs create compounding political pressure that drives expansion for decades. Every politician has career-long incentives to maximize health spending. The defense industry eventually pivots entirely to health because that’s where the political rewards are

VICTORY Incentive Alignment Bonds are a specific Incentive Alignment Bond - a single instrument that aligns all three stakeholder types:

Stakeholder What They Get Funding Source
Investors 272% annual returns 10% of the 1% Treaty Fund’s revenue
Politicians Electoral support, career benefits 10% of the 1% Treaty Fund’s revenue
Patients & Researchers Subsidized pragmatic clinical trials, cures 80% of the 1% Treaty Fund’s revenue

The 80/10/10 split is baked into the instrument. Investors fund the campaign. Politicians get career benefits for supporting it (scored on voting records, not health outcomes - because health benefits are global and can’t be attributed to any country). Patients get access to cures funded through the 1% Treaty Fund and delivered by a network of decentralized institutes of health. Everyone’s self-interest points at the same outcome: expand treaty funding.

The Endgame

At 100% military-to-health redirection:

  • $2.7 trillion flows into a 1% Treaty Fund annually
  • $270 billion funds political incentives (more than all current global lobbying combined)
  • $2.16 trillion funds pragmatic clinical trials and new therapies
  • “Support health spending” becomes the single most rewarded political position on Earth
  • War becomes economically obsolete

The 80/10/10 allocation isn’t just a funding structure. It’s a political transformation engine designed to make humanity’s transition from war to health economically inevitable.

Reuse